青岛航空科技职业学院获评:山东省节水型高校
发布时间:2023-01-11 来源:
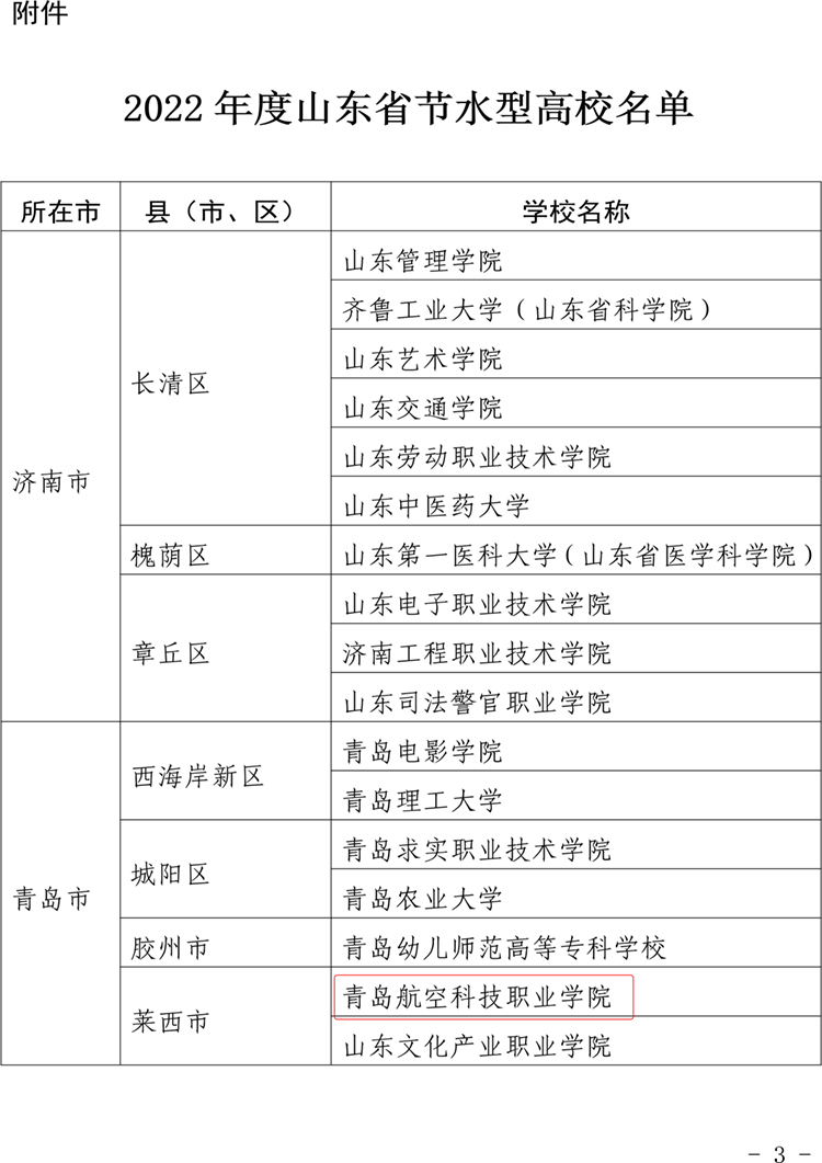
近日,根据《山东省水利厅 省教育厅 省机关事务管理局关于印发山东省黄河流域高校节水专项行动实施方案的通知》(鲁水节字〔2022〕2号)部署,经过综合评定,青岛航空科技职业学院被认定为2022年度“山东省节水型高校”。
我校始终高度重视此次创建评选工作,严格按照《节水型高校评价标准》,从制度建设、队伍建设、管理节水、技术节水、教育节水五方面对学校进行整改优化,因地制宜、对标对表开展节水型高校建设,建制度强宣传,改进节水用水设施,强化用水管理,严控用水计划,实现高效用水。同时,在推进节水型高校建设过程中,全校师生充分认识到水资源节约集约的重要性,树立节水意识,形成了良好的行为习惯和生活方式。
- 爱心捐赠物资暖人心,青岛航院感谢店埠镇和社会各界的爱心捐赠!2022-03-22
- 青岛航空科技职业学院就莱西疫情期间校园全封闭致家长朋友们的一封信2022-03-17
- 多措并举、全方位守护!全体师生携手同心抗“疫”:我在青岛航院一切都好2022-03-11
- “莱”日可期,“西”望无恙!青航迅速启动响应措施,保障校园安全!2022-03-05